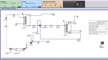
Optimizing chemical processes requires input from multiple disciplines – engineering, costing, safety and environmental. Evaluating these factors early in the design lifecycle significantly improves the quality of the design and reduces time spent collaborating across teams.
Join experts from AspenTech® as they share insights on how Activated Analysis in Aspen Plus® enables process engineers to assess the impact of design changes, enabling teams to:
Watch this webinar to see how to optimize your designs and reduce time and cost with Activated Analysis.